Bestel model#
In this example we will show the both the pressure and activation model from Bestel et al. [BClementS01].
import logging
import matplotlib.pyplot as plt
import numpy as np
from scipy.integrate import solve_ivp
from circulation import bestel, log
First let us define a time array
log.setup_logging(level=logging.INFO)
t_eval = np.linspace(0, 1, 200)
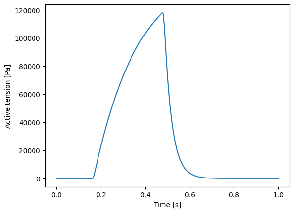
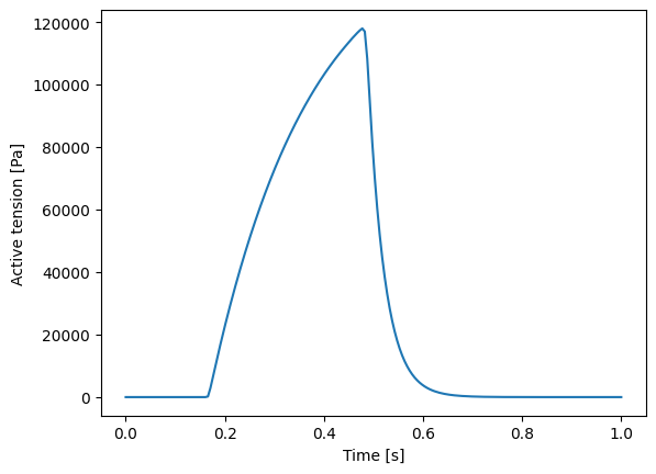
Now we will solve the activation model
activation = bestel.BestelActivation()
result_activation = solve_ivp(
activation,
[0, 1],
[0.0],
t_eval=t_eval,
method="Radau",
)
[10/06/25 15:17:31] INFO INFO:circulation.bestel: bestel.py:72 Bestel activation model parameters ┏━━━━━━━━━━━┳━━━━━━━━━━┓ ┃ Parameter ┃ Value ┃ ┡━━━━━━━━━━━╇━━━━━━━━━━┩ │ t_sys │ 0.16 │ │ t_dias │ 0.484 │ │ gamma │ 0.005 │ │ a_max │ 5.0 │ │ a_min │ -30.0 │ │ sigma_0 │ 150000.0 │ └───────────┴──────────┘
and plot the results
fig, ax = plt.subplots()
ax.plot(result_activation.t, result_activation.y[0])
ax.set_xlabel("Time [s]")
ax.set_ylabel("Active tension [Pa]")
plt.show()

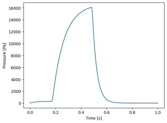
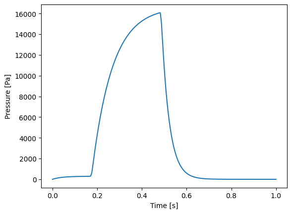
Now we will solve the pressure model
pressure = bestel.BestelPressure()
result_pressure = solve_ivp(
pressure,
[0, 1],
[0.0],
t_eval=t_eval,
method="Radau",
)
[10/06/25 15:17:32] INFO INFO:circulation.bestel: bestel.py:177 Bestel pressure model parameters ┏━━━━━━━━━━━━┳━━━━━━━━━┓ ┃ Parameter ┃ Value ┃ ┡━━━━━━━━━━━━╇━━━━━━━━━┩ │ t_sys_pre │ 0.17 │ │ t_dias_pre │ 0.484 │ │ gamma │ 0.005 │ │ a_max │ 5.0 │ │ a_min │ -30.0 │ │ alpha_pre │ 5.0 │ │ alpha_mid │ 1.0 │ │ sigma_pre │ 7000.0 │ │ sigma_mid │ 16000.0 │ └────────────┴─────────┘
and plot the results
fig, ax = plt.subplots()
ax.plot(result_pressure.t, result_pressure.y[0])
ax.set_xlabel("Time [s]")
ax.set_ylabel("Pressure [Pa]")
plt.show()

References#
[BClementS01]
Julie Bestel, Frédérique Clément, and Michel Sorine. A biomechanical model of muscle contraction. In Medical Image Computing and Computer-Assisted Intervention–MICCAI 2001: 4th International Conference Utrecht, The Netherlands, October 14–17, 2001 Proceedings 4, 1159–1161. Springer, 2001.